Click here to return to the main table of contents

Genealogical charts from the book


The Leipzig Group

The Leipzig group chapter from the book.

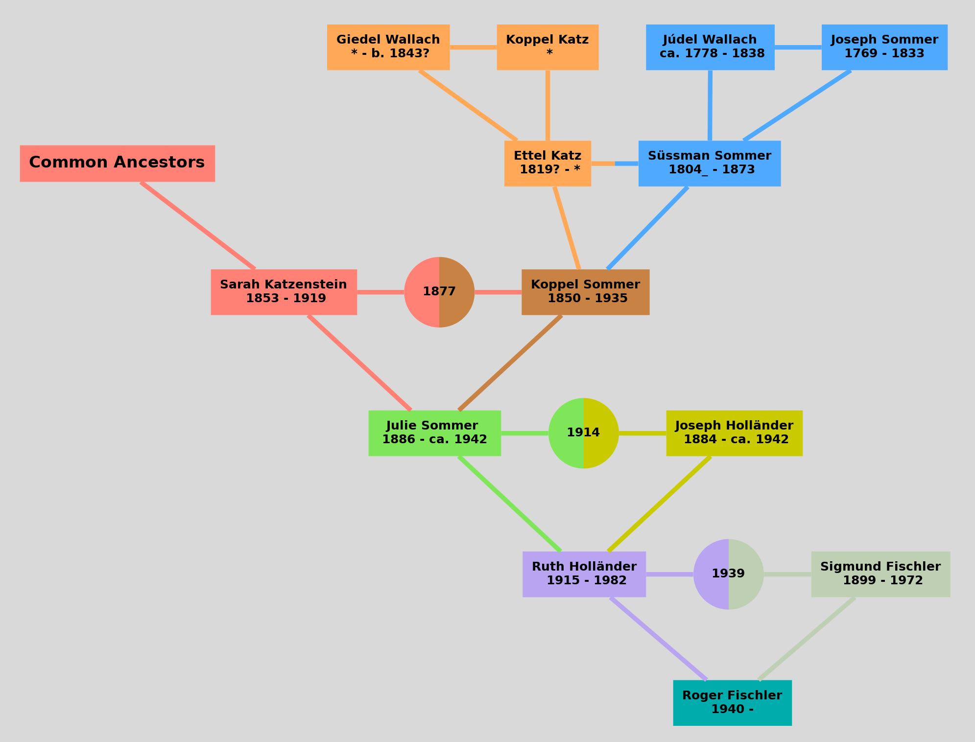
The Leipzig Group consists of Sigmund Fischler, the father of Roger Fischler, his parents and ancestors.

These ancestors lived in Leipzig (Germany), Poland and Lithuania. Their lives were affected both by their being Jewish and by the ever changing political and geographical status of the places in which they lived.

Among my father's possessions was a collection of postcards that he received from family members in Germany and Poland. The first two date from before the expulsion of the Polish Jews of Polish descent starting on October 28, 1937 and the others are from Poland. In addition there are two postcards from his brother Sale in Paris and a letter that he wrote to his sister Mareichen in Palestine.


The Father of Roger Fischler
Sigmund Fischler (1899-1972)

He married Ruth Holländer in 1939. Documents relative to her and her ancestors are discussed with the Hilchenbach group.

My father's life in Germany is an enigma:
On the one hand he kept (apparently) all of his educational documents from his first school through his brief university studies.
On the other hand some of his German documents suggest trips and nationality matters about which there is no information. Further, his reasons for putting an end to his studies and later emigrating are not known.
He made at least three trips to Europe, visiting and working in several countries. We learn the details of these trips to a certain extent from his passports and travel documents and various ship manifests and immigration records.
I only have a few photographs of him in Germany. Here is where he lived and studied in Leipzig.

In addition to the documents related to his travel my father also kept various several American documents.
There are many more photographs of him in the USA than in Germany; I have chose a few from different time periods. There are more pictures of him with my mother in the Hilchenbach group.
While preparing this page I came across a letter dated August 1, 1943 that he wrote to my mother while she was working in a summer camp.
I also came across a wedding card dated April 19, 1964 that my parents sent us a week after our marriage.


The Parents of Sigmund Fischler
Regina Reinherz (1874-1937) and Issak Fischleiber (1871-WWII)

My main sources of information about my father's parents are their registration cards from the Leipzig Jewish Organization (Israelitische Religionsgemeinde zu Leipzig [IRL]), the IRL death record of Regina Reinherz, the civil DD from Leipzig and a letter from the city of Leipzig which gives the date of their marriage.

Pictures and documents related to the couple and their children.


The Parents of
Regina Reinherz and Issak Fischleiber

Unfortunately the Warsaw marriage documents for 1895, the year of the marriage of Regina Reinherz and Isaak Fischleiber, are no longer extant so that I could not find out the name of the parents of Regina Reinherz. Similarly there are no Jewish birth records for Kalvarija in 1874, the year of birth of Regina Reinherz; indeed there are apparently very few Jewish records at all for that town. The names of the parents, Sara Hochmann and Chaim Jacob Fischleiber, of Issak Fischleiber appear on several documents, but no further information about them was available.
Here are some of the resources consulted in the course of my research.

I was able to find some information concerning the siblings of Isaak Fischleiber.


Click here to return to the top of this page

Click here to return to the main table of contents