Click here to return to the main table of contents

Genealogical charts from the book


The Hilchenbach Group

Hilchenbach group chapter from the book.

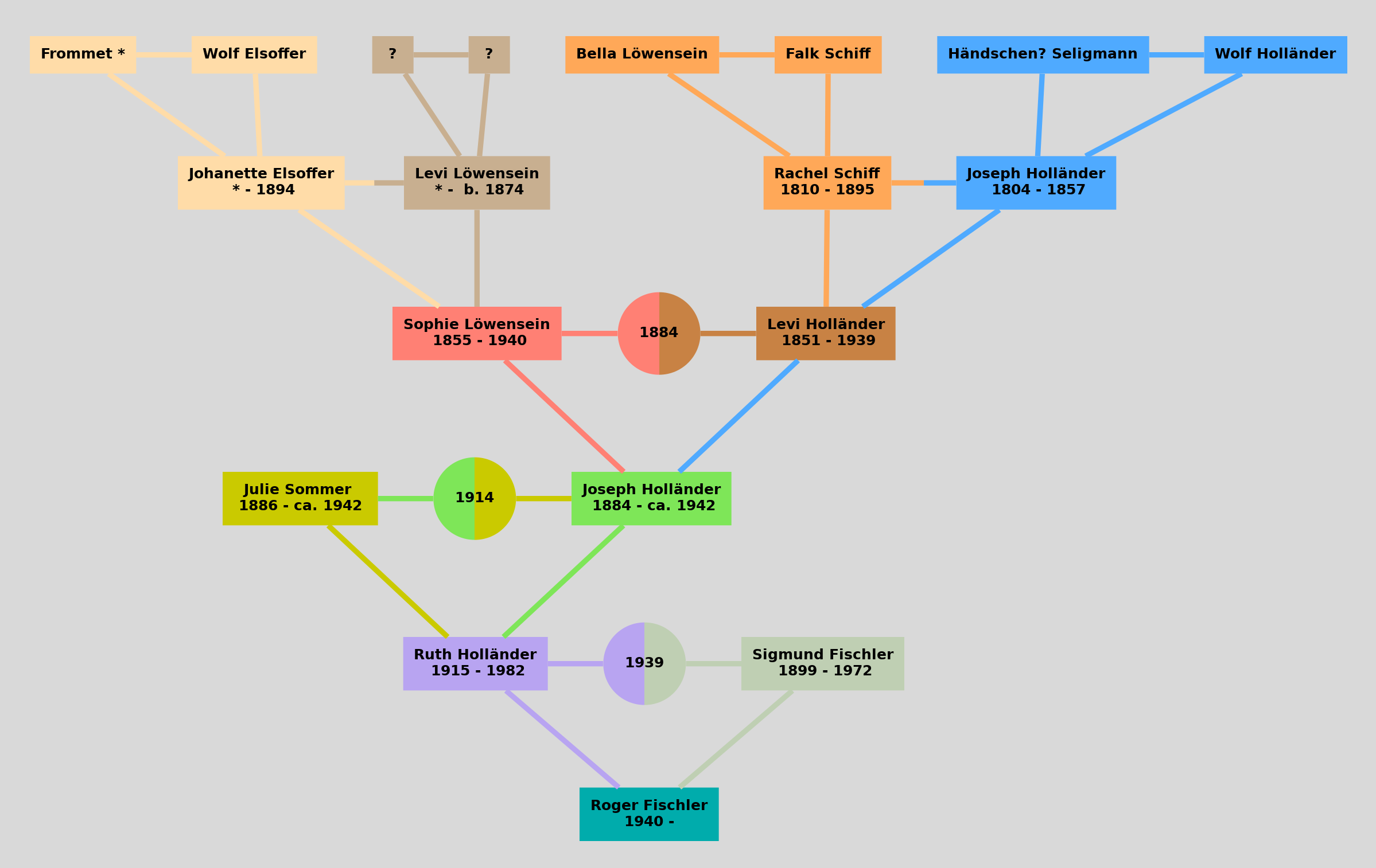
The HilchenbachGroup consists of Roger Fischler, his mother and her parents and the ancestors of Joseph Holländer, his mother's father.

These ancestors lived in southern part of the state of Westphalia.


Starting in November 1998 and extending well into 1999 a Holländer Exposition was held in Hilchenbach. Eliane, Seline and Roger, as well as second cousins from Great Britain and Bermuda attended. Previously Johnny Holland (born Wolfgang Holländer, the son of Hugo Holländer) had attended the opening ceremony and had given a talk. Roger gave a talk and we met with a neighbour of Ruth Holländer. The exposition had been organized by the city archivist, Herr Gämlich, and Klaus Dietermann (1949-2017).

Klaus, who was a teacher in a nearby town, had published extensively on the Jewish history of the region and wrote a brochure for the exposition. He was also implicated in the founding of a museum in Siegen (the major centre of the region) dealing with the Jews of the region. We nominated Klaus for an Obermayer Award (for Germans active in the history of German Jews) and we went, with Mychèle, to the award ceremony in Berlin in January of 2009.

Some, but not all of the buildings in which the Hilchenbach group lived and work are still in existence.


Roger Fischler (1940- )

Photos and documents related to Roger Fischler are in the family directory.


The Mother of Roger Fischler
Ruth Holländer (1915-1982)

Ruth Holländer, the mother of Roger Fischler, was born in Hilchenbach, Germany, emigrated to the United States in 1937 and passed away in New York.
She married Sigmund Fischler in 1939. Documents relative to him and his ancestors are discussed with the Leipzig group.

Thanks to her saving material related to her life in Germany and afterwards we have many photographs and documents.

As explained in the book my mother was able flee Nazi Germany thanks to Sol Katzenstein who saved the lifes of many Jews and tried to save others. The story of the St. Louis, a steamship carrying many German-Jewish people fleeing the Nazis, which was refused entry in Cuba, the United States and Canada, illustrates how leaving Germany was not enough without a visa.


The Parents of Ruth Holländer
Julie Sommer (1886-1942) and Joseph Holländer (1884-1942)

Julie Sommer, Joseph Holländer and their son Artur, along with other Hilchenbach Jews, perished in Nazi concentration and slave labour camps.

Photographs and Documents

Artur Holländer (1925-1942)

The ancestors of Julie Sommer are discussed with the Heinebach group.


The Parents of Joseph Holländer
Sophie Löwenstein (1855-1940) and Levi Holländer (1851-1939)

Photographs and documents

Other children of the couple


The Parents of Sophie Löwenstein
Johanette Elsoffer and Levi Löwenstein

Documents


The Parents of Levi Holländer
Rachel Schiff and joseph Holländer

Documents


Earlier Ancestors

Documents concerning the earlier ancestors.

Views and information concerning the Jewish Cemetary in Elsoff.

In 1838 Rachel Schiff and Joseph Holländer purchased half of a house in Elsoff which became known as Rechels "Mehle".


Click here to return to the top of this page

Click here to return to the main table of contents