Click here to return to the main GENEALOGY page


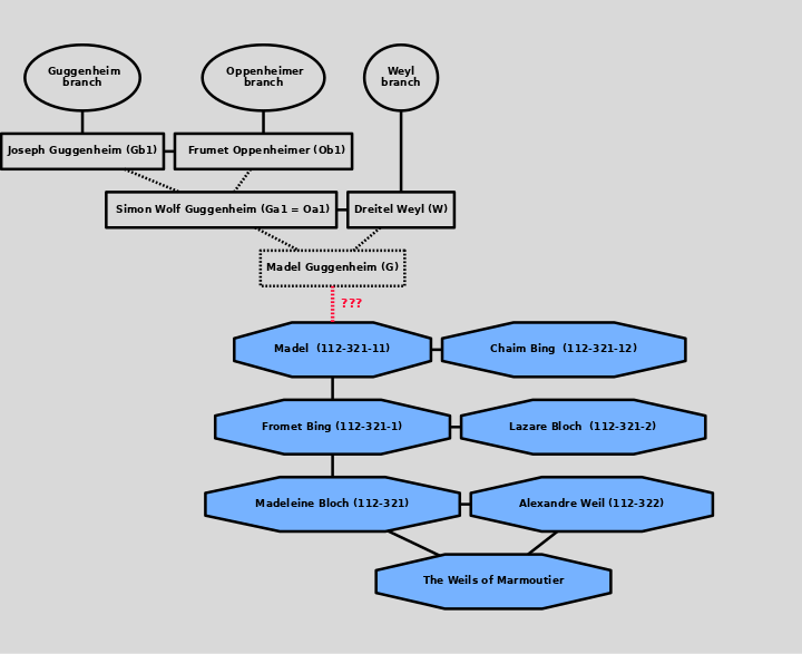
MADEL RELATED GRAPHS
Number of images: 9

thumbs/ancestors_weyl.png.jpg
ancestors_weyl
thumbs/genealogie_guggenheim-weyl_[judaisme-alsalor.fr].png.jpg
genealogie_guggenheim-weyl_[judaisme-alsalor.fr]
thumbs/gugenheim-weyl_01.png.jpg
gugenheim-weyl_01
thumbs/gugenheim-weyl_02.png.jpg
gugenheim-weyl_02
thumbs/madeleine_bloch_01.png.jpg
madeleine_bloch_01
thumbs/madeleine_bloch_02.png.jpg
madeleine_bloch_02
thumbs/oppenheim+guggenheim_01.png.jpg
oppenheim+guggenheim_01
thumbs/oppenheim+guggenheim_02.png.jpg
oppenheim+guggenheim_02
thumbs/samuel-sanvil-weyl_[dict_alsace_histoire].png.jpg
samuel-sanvil-weyl_[dict_alsace_histoire]


Click here to return to the main GENEALOGY page